Hi, I’m Matt Chesnut, a mechanical engineering student at the University of Maryland. This site showcases projects where I design, build, and experiment with mechanical systems, robotics, and engineering concepts. Some projects are ongoing, with additional documentation and media added over time. In addition to the projects shown here, I designed and developed this website from scratch.





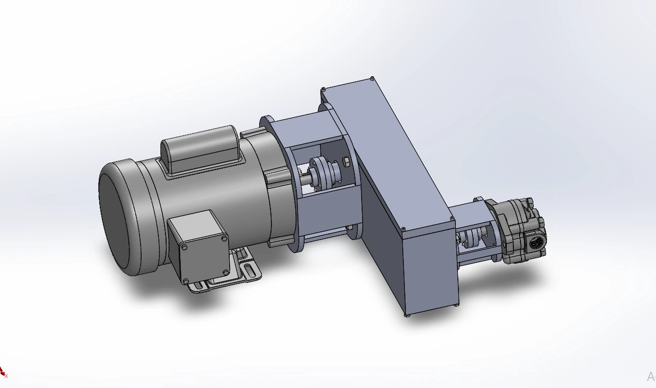
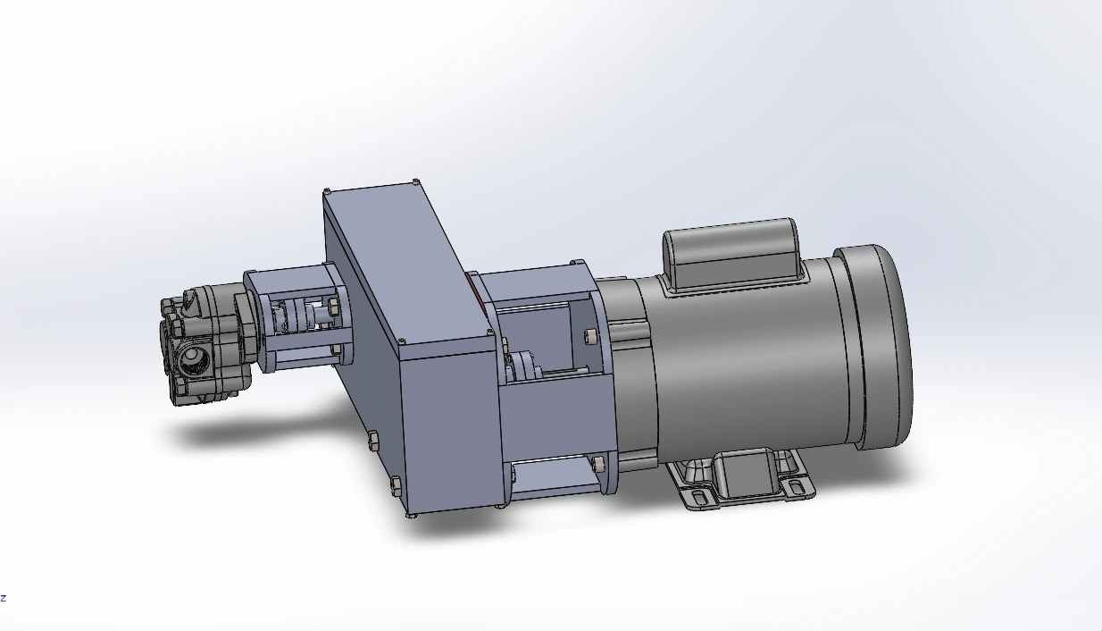
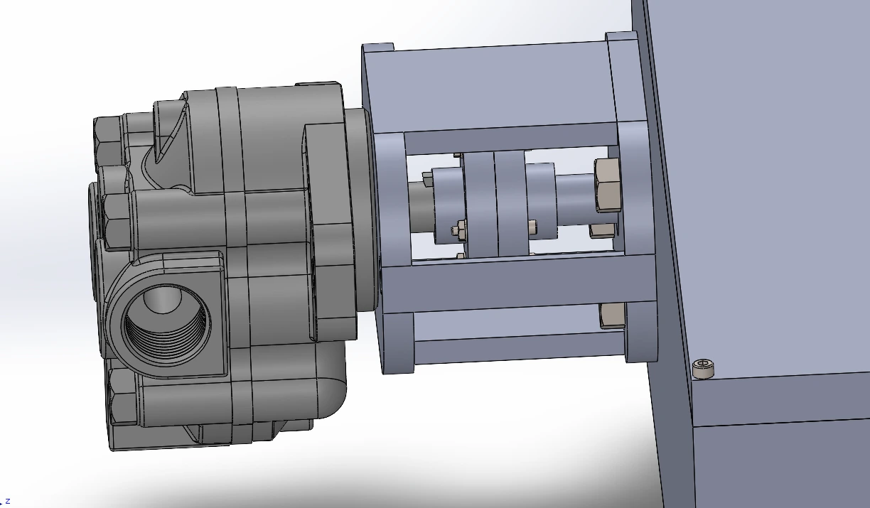
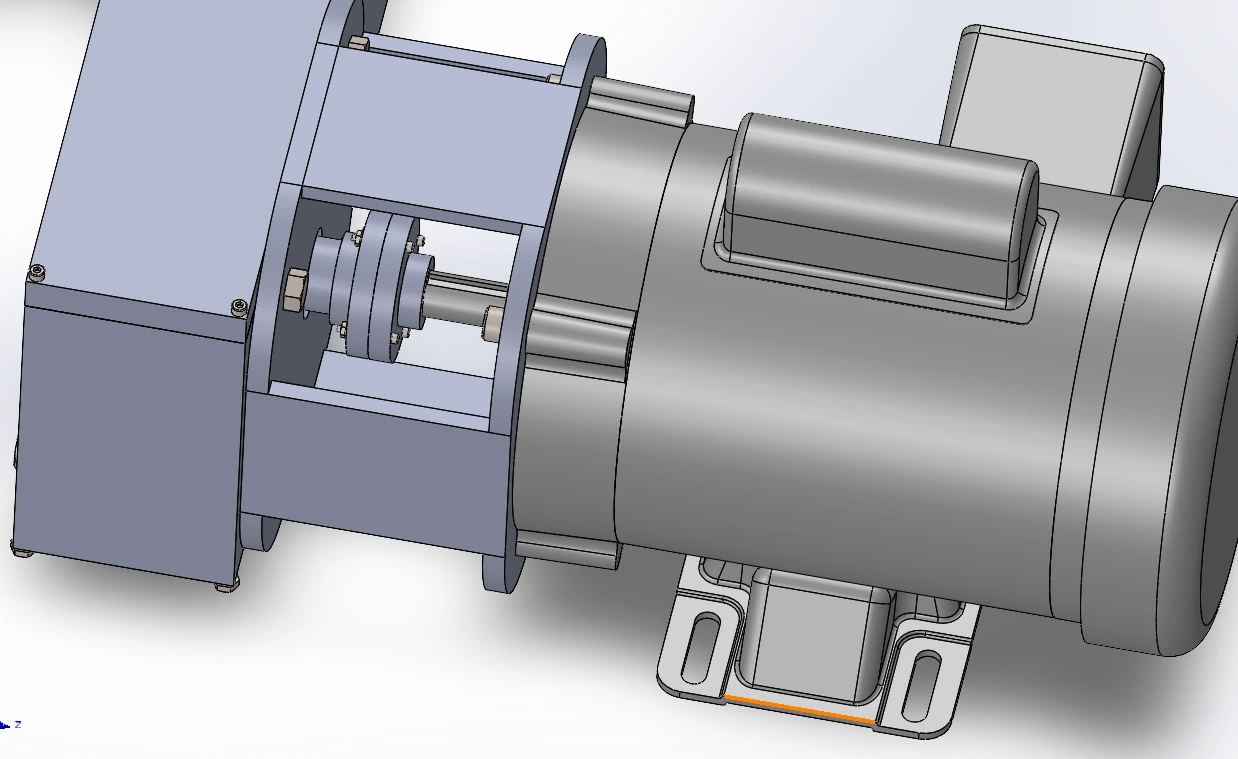
This assembly has 22 parts total (6296K11_Hydraulic Pump, 59845K11_Base Face-Mount AC Motor, GRU Case Bottom, GRU Case Top, Spur Gears, Drive Pin, Output Pin, Straight Pins, GRU to Pump Coupler, Motor to GRU Coupler, Motor Shaft to GRU Coupler GRU Side, Motor Shaft to GRU Coupler Motor Side, Motor to GRU Mounting Adapter, Pump to GRU Coupler GRU Side, Pump to GRU Coupler Pump Side, Pump to GRU Mounting Adapter, Shaft Key GRU Coupler, Machine Screw Hex Nut, Flat Washer Type A, Socket Head Cap Screw, Hex Bolt). The GRU (Gear Reduction Unit) is 14in x 3in x 5.5in and uses a 10:1 gear ratio for the pump to operate at a low RPM with high torque.

Designed and fabricated Impeller + turbine. 3D printed assembly, using metric hardware & bearings.
Designed and fabricated a 3-axis mechanical arm using NEMA 17 stepper motors, an Ender 3 stepper controller board, a 24V power supply, 3D-printed components, and M3 hardware. The arm incorporates a planetary gearbox (PGB) with a gear ratio of 0.247x input speed, producing an approximately 4x torque multiplication, providing sufficient torque for lifting tasks. The arm is programmed to use Marlin firmware. (In Progress)
Designed and fabricated a magnetic stable rear camera mount. 3D printed adjustable gopro mount & base magnet mount, & hand-machined 6061-T6 camera arm. 3 magnets installed, each with vertical hold force of 30lbs.
Designed and fabricated a portable handheld game console using an arduino, LCD screen, soldered mechanical switches, and cut acrylic. Programmed in C++.
Designed and fabricated a custom pegboard from engineered MDF using epilog fusion laser cutter & custom 3d printed wall mounts for use with #8 screws. (client work)
Designed and fabricated a magnetically mounted pc front cover plate. 3D printed cover plate, magnets installed into the mounts for easy attachment & removal.